What is a Developer Advocate?
Most organizations believe a “developer advocate” is a specialized product marketing expert to reach developers. The belief is correct, but that is barely scratching the surface of what a developer advocate’s responsibilities actually look like, as depicted in this developer advocate iceberg by Nathan Peck:

So, the best way to describe a developer advocate is as a function that exists as a bridge between external customers of a product and your internal team building the product. The role of a developer advocate is to create and accelerate the free flow of relevant information between your customers/community and your technical team: potential and existing customers would like to know more about the product while your team would love information that allows them to mould the product in a way that makes existing and potential customers happy.

Now, people tend to use “developer evangelist”, “developer advocate”, and “devRel folks” interchangeably, but they are actually referring to different things.
According to Rob Zazueta, developer evangelists try to “convert” prospects to users/customers by relying on the value and capabilities of a product or service to the developer audience. Developer evangelists tend to attend developer-targeted events such as conferences and hackathons to directly interact with these audiences, and create content with the intent of driving developer adoption and shortening time to integration. They might provide some level of developer support and feedback to drive their products’ feature set, but their organization tends to place them within the marketing function.
Developer advocates might perform some of the “evangelism” activities, but their primary focus is developer success. So, they should spend the majority of their time listening to their developer customers, providing technical support for complex integration issues that lie outside the scope of product support, and creating content and tooling in direct response to their target audience’s common challenges with their products. This role tends to be a cross-departmental one that sees an overlap with engineering, product, marketing, and at times the sales function.
In layman terms, the role of a developer evangelist tends to be focus on convincing developers that certain technology is the right choice for them. On the other hand, a developer advocate would be interested in listening to the developers’ needs and providing them with the most adequate help. This person would also collect feedback from the developer community and advocate for them internally, making sure the product is built with the best interests of the developers at heart.
Developer relations, or DevRel for short, on the other hand, is an umbrella term used for the teams that include developer advocates, community managers, etc., whose responsibility is to build and maintain developer communities. While both developer relations and developer advocates might be community-centric roles, the advocate might be more focused ensuring that the product and tools align with the community’s needs. DevRel is more focused on building and nurturing relationships between the company and its developer audience.

{{product-blog-banner}}
The Evolution of Developer Relations
Developer relations first took shape in the “OS Wars” in the 80s and 90s. Guy Kawasaki put together a team of “evangelists” who would heavily promote Apple computers as a place to target their apps. In response to Guy’s success, Microsoft came up with their own “Tech Evangelist”. To make sure they stood out, Microsoft’s evangelist team were made up of developers, unlike Apple’s evangelists who were mostly non-technical MBAs. Microsoft’s evangelists were focused on helping partners deliver their code, gain distribution in the channel, and market their products.
While the first version was more “door-to-door salesman”-y in nature, as the tech ecosystem evolved, so did the realization that perhaps an “in-your face” sales pitch might not be the best way to get developer adoption. This is when the modern Developer Relations unit actually began taking shape: one that actually cared about what the developers thought about the product.
In the 2000s, the following trends played a critical role in the evolution of developer relations:
- Web as a platform began gaining popularity. This meant that developers could now create applications that reached global audiences, which meant their voices started carrying more weight, as they began wielding more influence.
- The API economy allowed companies to start collaborating with developers. Companies, for the first time, started talking with developers, as opposed to talking to them all this time.
- The open-source movement made collaboration and community-driven development more mainstream. Companies started noticing the value of these communities, creating forums, organizing meetups, and letting developers take the wheel as a way to foster these communities.
The next win for developer relations, came in the realization that if you helped developers succeed with your technology, they might be more than willing to use it, and perhaps even spread the word among their communities, unprompted. With this development, DevRel teams started focusing on education, comprehensive, dev-friendly documentation and support.
How did businesses come to that realization? It can partly be attributed to the “cloud-wars” of the mid-2000s where major players like Google realized that opening up their technology ecosystems to let developers work with their platforms directly would be a gamechanger, directly resulting in rapid growth and market dominance.
This developer-first approach was then made mainstream in the 2010s, when startups like Strips and Twilio built their entire business models around developer-centric open ecosystems. A strong developer ecosystem provided those startups a competitive advantage, making products stickier and more integral to developer workflows. When you give your technical buyers more control and access, they tend to take ownership of the product and start relying on it more heavily, embedding it within their technical workflows. This in turn, also made it easier for developer tools to upsell their products at the organization-level.
The success of developer-first technical products and growth of developer ecosystems meant business models had to now consider developers as a key component of the software buying process, which which meant investing more money and resources into building relationships with said developers and understanding their needs and pain points through:
- Knowledge sharing to enhance platform adoption.
- Peer-to-peer support to reduce direct support costs.
- Two-way communication where developer advocates became the “voice of the community” within the company.
- Feedback loops to allow product teams to learn from real-world usage patterns.
- And lots more…
This eventually allowed devRel to evolve into a function that focuses on building long-term relationships, a far cry from the initial salesy approach.
Core Responsibilities of a Developer Advocate
Technical Content Creation
A core responsibility of a developer advocate is to create and distribute valuable content for the developer community. This includes writing technical blog posts, actionable blog posts based on product usage, product updates, integration and proof-of-concept how-tos, case studies, tutorials, documentation, educational videos and podcasts. Developer advocates also might be involved in tailoring the message to different audiences - from beginner developers just getting started with the product to experienced developers exploring advanced use cases.
The content doesn’t just live on the company blog. Podcasts might find a home on YouTube/Spotify, educational videos might go out on YouTube, technical think pieces would go out on technical blogs and forums like Hackernews or websites like DevTo frequented by developers.
Community Engagement
Developer advocates are also expected to actively participate in various events like conferences, meetups, and open spaces, where they share their expertise, network with developers, and gain insights into community needs. They are also active participants/moderators in online developer communities on StackOverflow, Reddit, Twitter, etc where they can help the members solve their problems and help users succeed with their product. The more value you provide within these communities without pitching your product, the more trust you end up accumulating.
Developer advocates also tend to be on the lookout for key voices within these communities and build long-lasting relationships with them, incentivizing these “champions” to keep adding value to the community. In the long-run, this helps recruit more influencers and advocates via word-of-mouth.
They are also required to host hackathons and workshops to educate developers about the product and allowing them to collaborate and showcase their skills while experimenting/working with the company’s product or technologies.
Product Feedback and Strategy
Gathering product feedback can often include the following activities:

Here are a couple of activities you can carry out to effectively capture what your audience wants from your product/services and how you can fill in the gaps and help them find value in your product:
Creating Friction Logs
Making developers happy involves removing as much friction as possible. To make the developer experience seamless, you might need to collaborate with PMs and UX Designers. Or, you can create a “friction log” document that lists all the little stuff that makes the tool hard to use, framing it around a specific customer use case. By showcasing what worked well for you, what delighted you, what frustrated you, where you got stuck, and where you’d quit if you were a real user; you provide valuable actionable feedback to key stakeholders. This can come in handy for both your product journey, tutorials and documentation.
Holding Customer Empathy Sessions
In a customer empathy session, you gather various SWEs, PMs, DevRel folks and prospects in the same place and craft concrete friction-prone scenarios of something that you’d want them to build in small groups of ~3 people. With teams of 3, each member tends to have a role: a driver, a scribe, and a searcher. When they have completed the task, compare the copies at the end of the exercise. The purpose of this activity is to allow the different departments to see what the users go through in real scenarios, as opposed to the siloed approach taken by individual departments where they might never interact with a certain critical user journey path.
Conducting Office Hours
Set up time slots in your calendar where users can book a time with you and take you through the problems that they might be facing with your product. This is a great way to gather feedback which can be relayed to the respective functions, keeping the customers’ pain points in mind.
Creating/Suggesting New Products
As a developer advocate, you’re supposed to be a regular presence within the online developer communities. Often, your community might highlight a missing gap in your product portfolio, which might spark ideas about possible products that can help you win adoption in this subset. With the popularity of vibe coding tools, you can either create a prototype or an MVP (minimum viable product) or even a full-blown tool, capture audience feedback on the MVP/prototype/tool, and relay this information back to the engineering team. Since you’re going back to the engineering team with tangible metrics to support why a product might be a good addition, you’ll be more likely to have it become a part of the product roadmap as a high-priority item.
Types of Developer Advocate Roles
We can classify developer advocate roles into 4 categories:
External-Facing Developer Advocates
The audience for external advocates is customers who use your product to build their startups or projects. Content creation for external advocates focuses on case studies, articles, and demos, basically anything meant for public consumption. Additional responsibilities could include conference speaking and event participation, social media engagement, community building and relationship management.
For external advocacy, metrics like content engagement, community growth rate, feedback implementation rates, event attendance, and DevRel qualified leads tend to take precedence.
- Conference speaking and event participation
- Social media engagement and thought leadership
- Community building and relationship management
Internal Developer Advocates
In internal advocacy, you’re usually working as a bridge between two types of developers within the company: platform engineers who build internal tools and product engineers who might use these tools to build customer-facing products. Content creation for internal advocates involves improving platform tool documentation, addressing immediate challenges and breaking down knowledge-sharing silos to make relevant information more universally accessible.
Internal developer advocacy metrics focus on improving internal developer satisfaction. So, this might involve making the process of documenting internal code more convenient, which would incentivize more developers to do it, which would further help break down those knowledge silos. Tracking developer happiness might be considered vague, so tracking increased documentation coverage across codebases, no. of teams using new tools and workflows, increased engineer feedback and adoption rates can give a better idea of developer productivity and satisfaction.
Additionally, product developers are much more likely to strike up a conversation with the platform teams directly, skipping the internal advocate entirely, which makes proving their impact all the more difficult.
Product-Specific Developer Advocates
These advocates are focused on improving the user experience for developers who want to use a specific product. For instance, at companies like Google, Microsoft, or Amazon/AWS, you’ll find developer advocates focused on specific cloud and developer products, providing detailed deep dives on their APIs, integration guides, and SDKs. At the enterprise level, they might also be expected to provide technical sales support and pre-sales engineering, making them an extension of the Customer Success team.
Additionally, they might also work on creating, expanding, and managing platforms, ecosystems, or marketplaces that are built around a specific product, building partnerships with third-party developers and companies, encouraging the development of third-party apps, extensions, and plugins.
Vertical-Specific Developer Advocates
For larger companies that serve multiple industries/verticals, having a single developer advocate handle all of it might be counterproductive. Customers in different industries might congregate a little differently, which means having developer advocates for each industry/vertical allows those companies to appropriately meet the needs of customers across industries.
Essential Skills for Developer Advocates
Technical Competencies
According to Ash Ryan Arnwine, coding ability is a must have for all developer advocates. This involves having:
- Baseline coding ability in the relevant languages.
- An understanding of the product’s ecosystem and the software development lifecycle.
- Experience with API design and integration knowledge.
- Open source contribution experience.
The objective isn’t to be the best software developer around (although that certainly helps), but to have the ability to communicate technical knowledge effectively since you’ll be in constant touch with developers, talking them through the product’s nuances.
Communication and Content Skills
Effective communication is pivotal for developer advocates since they should have the capability to articulate complex technical concepts in a way that’s accessible to a broad audience. They also are expected to articulate complex user feedback and signals from the market in an easy-to-understand and actionable manner for the founders and product team.
Since a large chunk of the role is “customer-facing”, the developer advocate also needs to be adept at creating content for public consumption, ranging from videos, and documentation to thought leadership pieces and research reports. Since developer advocates are also required to do presentations in conferences and meetups, public speaking and presentation abilities need to be a staple of your skillset. Talks could range from technical topics that focus on solving specific engineering challenges to non-technical topics like your take on the industry or sharing your experience about learning something new.
Developer communities now live on social media, so social media engagement and personal branding are also sought after skills in a great developer advocate.
Relationship and Community Skills
Developer advocates are frequently gonna find themselves stewarding (serving, leading, influencing, and building) communities. The great ones that stand out tend to have great networking abilities allowing them to build long-lasting relationships with developers. They also ensure a safe space for personalities of all shapes and sizes, giving priority to inclusive communication as a moderator.
A successful developer advocate also has the capability to place themselves in the shoes of all types of engineers, provide valuable feedback to the product team, and help iteratively shape the product in a way that fulfills the community’s needs. This requires a great understanding of how developers think about products, what motivates them, what frustrates them, etc.
Developer advocacy tends to be a cross-functional role, so that means you also need to have the capability to work in tandem with other functions in the organization.
Business and Strategic Skills
A developer advocate needs to have a deep understanding of the developer buyer journey. This knowledge allows them to relay to the marketing and sales teams what the right time to get in touch with the developers might be, giving them a better shot at converting the users/prospects into customers.
They also need to have a good understanding of the product’s positioning and the landscape in which they are operating. Why should a developer pick your tool and not your competitor? It stands to reason that in order to help prospects see value with the product they also need to understand how it stands out against its competitors, and explain it to them in terms they would understand, without relying on any salesy tactics.
All DevRel functions have become data-driven today, which means a good developer advocate should be able to tie in the activities they intend to carry out with key objectives of the function as a whole.
Is the tool a category-creator? Is it operating in a saturated space? If there are competitors, how are they building out developer communities? A zero-to-one developer advocate needs to understand what the best GTM strategy might be for the Devtool in question, complete with the best channels to reach out to users, customers, and prospects.
How to Become a Developer Advocate
Building Your Foundation and Personal Brand
First, the basics. Start by building up your technical depth. Pick up a tech stack and build 2-3 small but real demo projects, just to get the hang of building stuff. The usual roadmaps to develop technical expertise don’t usually include the real-life problems that developers might run into while building actual projects. By stepping into the developer’s shoes, you get a first-hand experience of the key frustrations and pain points, something that you will be consistently handling as a developer advocate.
Next, start contributing to open-source projects. It gives you the credibility you need to be seen as a trustworthy source, which becomes a stepping stone for you to start building professional relationships with developers in your space. You don’t have to become a core contributor to start, small contributions like the following work:
- Filing or triaging issues
- Improving documentation
- Fixing small bugs or typos
- Adding example code snippets
But as you start participating in the same collaborative workflows your future audience uses, you start to understand developer motivations a lot better.
Since this is a public-facing role, building a personal brand tends to bring exposure and opportunities with it. A common question that pops up at this point is how can a beginner start building out their personal brand if they don’t really have any experience in the space.
The best answer to that question is ‘learn-in-public’. To learn in public, you don’t have to be an expert or wait for perfection to share your projects. Start sharing your journey, irrespective of how imperfect it might be. When you learn in public, like-minded folks become invested in your journey, allowing you to start building meaningful connections with these like-minded folks.
Building a personal brand allows you to advocate for yourself, and gives you a chance to get your content in front of prospective companies and collaborators who might be looking for someone just like you. Additionally, you’ll also be exposed to the content of people further along in the journey you wish to take, allowing you to learn from their experiences. Sure, you might face the odd troll here and there, but unless you’re outright grifting people, learning and building in public tends to have more upsides than downsides.
Pick a platform of your choice, you don’t have to be omnipresent. It could be Twitter. It could be Medium. It could be YouTube. The platform choice isn’t that important at this stage. Pick one, chart your journey, and keep learning. Use this to accelerate your learning, as opposed to fixating on metrics like likes and shares. While building a personal brand is a great way to build relationships, it’s not the only way. If you feel like you’re more comfortable in an in-person setup, start frequenting local meetups, hackathons, conferences, and summits. Be a sponge. Absorb as much information as you possibly can. These connections will be worth their weight in gold down the line. They might come in handy when looking for a job, a prospect, a recommendation, a tool, and so much more. Be helpful, put on your learner’s cap, and keep being helpful.
Soon, your portfolio of public work will start doing the heavy-lifting for your career, as more and more people notice you as a trusted face in the space, both online and offline.
Career Progression, Specialization and Transition Paths
Career Progression
In layman terms, this is what the career progression of a developer advocate within a company can look like:

Broadly speaking, there are 4 key areas that allow an organization to see where a developer advocate might a good fit within the hierarchy:
- Functional skills: How proficient are you with regard to the product, its surrounding ecosystem, and the relevant stakeholders?
- Teamwork: Do you know when and how to either ask for or offer help? Can you clearly communicate actionable steps, decisions, and status updates to every stakeholder?
- Delivery: Do you have the capability to deliver topics of an appropriate level of complexity in an autonomous way?
- Leadership: How are you using your influence within the company and in the developer community?
Junior to Senior Developer Advocate Growth
For a new grad/junior developer advocate, this is what the job description looks like at Slack:

As you get more years under your belt at Slack, the expectation evolves to have the developer advocate tackle more larger and complex problems:

Management and Leadership Paths
After a certain point, developer advocates can either branch of to take on more of a consulting, individual contributor role, or pick a managerial/leadership path that goes from building communities to building teams that can foster communities, broadly speaking. At this level, you also end up becoming the face of the organization in conferences, executive meetings, and customer meetups, while handling more cross-functional projects in the organization.
At this stage, you’ll start using your experimental mindset a lot more, when you’d be expected to come up with solutions to existing problems while keeping the budget constraints in mind, chart an action plan, set up deliverables, and achieve the results within a defined time frame. You’ll also be responsible for expanding your team as you see fit, to ensure your team is consistently hitting revenue goals.
Here’s what the roles of Senior Developer Advocate (Developer Advocate Manager) and Director of Developer Advocacy look like at GitLab, to give you a better understanding of what the role demands and what are the qualities you need to have to be qualified for these roles.

Senior Developer Advocate Job Description

Director of Developer Advocacy Job Description
Specialized Career Tracks
As an experienced developer advocate, you can either pick the career ladder laid out in the previous section, or specialize in a role that lets you do more strategic work. Here are a couple of mid-career specializations that developer advocates might fancy:
- A developer advocate might choose to deepen their technical expertise in a specific domain, becoming the go-to advocate for a specific technology or developer segment. This allows them to provide consulting and advisory roles to the companies that cater to that developer segment or specializing in that technology. For instance, Ben Rogojan has become one of the go-to authorities on data engineering, consulting on key data pipeline tools like Estuary and Mage.
- If strategy or program management is more your speed, you could end up running a 0-1 function as a founding DevRel member or a principal developer advocate who’ll need to define the overall advocacy strategy, managing budgets for community programs, creating foundational content like reference architectures, books, etc, building partner integrations and co-marketing strategies, leading initiatives around specific developer outreach campaigns, and mentoring junior and senior developer advocates. For instance, here’s what a principal developer advocate role looks like at GitLab:

- If you’re more passionate about open-source projects, you could become a maintainer or prominent contributor to an open-source project. You could also switch to a developer evangelist role, where you’ll be more focused on inspiring developers and promoting your product.
Career Transition Paths
It’s well established by now that it’s not just developers who can lay a claim to the role of developer advocates. Here are a couple of adjacent roles that could transition seamlessly into the DA role, courtesy of transferable skills that would make them a great fit:
- Software engineers: As a software engineer, you already understand the product at a deep technical level. As a developer advocate, you’ll need to learn how to externalize that knowledge, explaining why something matters as opposed to just knowing how it works. If you enjoy teaching other developers, reducing complexities, and would like to influence product direction, this might be a good path forward. The software engineers who have successfully transitioned to this role tend to have a history of mentoring juniors and improving developer experience within their own teams.
- Technical writers: If you’re a technical writer, you’ve already got the ability to explain complex ideas with clarity down pat. To fully transition, you would need to start layering more “developer-facing” competencies: community engagement, public speaking, and being involved in light technical implementation. You can start by turning the product documentation into tutorials, creating demo apps, or hosting workshops to get developers up to speed. If you’d like to stay close to the craft of communication while being more involved in fostering developer communities and influencing product decisions, this is a good move.
- Product managers: As a product manager, this transition makes sense if you’d like to stay strategic while getting closer to the developer community instead of internal stakeholders. As a role that’s tied to feedback loops and ecosystem growth, a PM’s core skillset tends to fit like a glove. The transition would mean moving from internal coordination to focusing more on the product storytelling component that focuses on education, relationship building, and helping developers succeed.
- Sales engineers: These engineers are already pretty great at explaining technology, handling objections, and moving users from confusion to clarity. The only difference between sales engineers and developer advocates lies in the intent. When transitioning, instead of pitching a product to close deals, sales engineers would need to learn how to help developers succeed on their own and build long-term trust. They tend to do really well in roles that involve field events, partner integrations, workshops, onboarding experiences, and hands-on enablement.
Landing Your First DevRel Role
Every DevRel role brings a unique flavor of the responsibilities and skills we discussed. Some might lean heavy on content, some might focus on events, some might be purely community-centric, others might need code proficiency, etc. For instance, in a company like Oracle or Salesforce a developer advocate might be expected to work closely with B2B customers, hosting training sessions, webinars, and working with sales teams. On the other hand, a startup might have the developer advocate focus on open-source contributions, do community-driven work, live streaming, etc. Your goal is to look for companies where your strengths match what they actually need. Here are a couple of questions to ask yourself to narrow your search:
- What tools do you enjoy using and are proficient in?
- What type of advocacy work do you enjoy? It could be events, content, or community.
You can try looking for relevant opportunities in the following places:
- LinkedIn: This is the one of the most common job posting sites. Setup job alerts, follow relevant companies, and apply early to have a better shot at landing a role.
- Inbound requests: You can thank your personal brand for this one. When you have a thriving online presence, there’s a higher chance for recruiters to reach out to you.
- Industry Discord and Slack communities: A lot of DevRel communities like the DevRel collective tend to have private job postings that you might not find on common job boards.
- DevRel events: Conferences like DevRelCon might be a great place to chat up a hiring manager.
Once you land an interview with the company of your choice, you can expect conversations around your technical acumen, ability to explain complex technical topics, public body of work, OSS contributions, ability to handle tough feedback, and how you’d go about advocating their product in a specific developer community. To prep for the interview, be prepared to walk through the projects you’ve done and review the company’s docs, SDKs, APIs, and community channels. You will probably be asked for your plan-of-action to improve their onboarding, community interactions, or content, so make sure have it handy.
A great way to stand out is to show initiative to the hiring managers, showing them that you have a keen understanding of the developer experience their product delivers. Here are a couple of ways you can do exactly that:
- Create a friction log.
- List out a bunch of ways you’d improve community engagement.
- Show the hiring managers a couple of product ideas based on community’s feedback.
If you do make it through the interview, spend some time understanding how your time will be split between the activities expected of you, how success will be measured, and you might grow within the company. To negotiate a fair compensation, use your industry benchmarks in your region as a starting point.
Tools and Technologies for Developer Advocates
Here is what a typical tool stack could look like for a developer advocate, ranging from content creation and community management all the way to measuring developer intent.
Content Creation and Management
- Technical writing and documentation tools: Hugo or Jekyll for blogging, Notion to help you plan your content, and Canva for design assets should give you all the required sources you need to create educational content to engage with the developer community. To provide clear, searchable, and comprehensive documentation you can use tools like MKDocs, Docusaurus, or GitHub Pages.
- Video creation and editing software: Some of the most user-friendly video creating and editing tools on the market are Capcut, Loom, and Camtasia.
- Social media management platforms: To amplify content reach, establish a regular cadence, monitor brand mentions, engage with your community across different platforms, and measure how your content is performing on social, you can use Buffer, Hootsuite, or Typefully.
- Analytics and measurement tools: To measure the effectiveness of your initiatives, you’d need tools that provide insights around website content performance, community engagement like Hotjar to track user behavior or Google Analytics for web content performance.
Community and Relationship Management
- CRM systems for developer relations: To manage and maintain relationships with key developers, influencers, and partners, a CRM tool like HubSpot, Pipedrive, Orbit, or Salesforce can come in handy. It will also allow you to track engagements in one location and segment the community for more dedicated outreach based on key signals.
- Community platform management tools: Engaging directly with developers is the crux of your role, so the right tools should allow discussions, Q&A sessions, community building, and feedback collection like Discourse, and Circle.so for communities on Discord, Reddit, Dev.to, and StackOverflow.
- Event planning and management software: Since a key component of your job would be to host, sponsor, or participate in events ranging from webinars to large conferences, you’d need tools to help you plan, promote and run these events. RingCentral Events, Crowdcast, Meetup.com, and Eventbrite are a few tools that get the job done. To keep an eye on the events relevant to your industry or target audience in a calendar year, you could use dev.events.
- Developer feedback collection systems: To capture, prioritize, and address feedback from the developer community, you can use Trello, GitHub Issues, UserVoice, or SurveyMonkey.
- Influencer marketing tools: As a developer advocate, while maintaining the communities, you’ll come across people who tend to be more vocal than the others, people who can eventually become “champions” of your product. You can also reach out to popular influencers relevant to your niche through Plug.Dev to help you spread the word about your product in a faster fashion and to a larger audience.
Developer Intent and Engagement Intelligence
- First-party developer activity tracking and analysis: You need tools to help you track how developers use your product via API calls, SDK installs, feature adoption, and integration patterns and relay this information to the marketing and sales teams to inform their outreach efforts. For this use case, PostHog for self-hosted analytics, Segment for event tracking, and Reo.dev for comprehensive developer intent signal tracking can come in handy.
- Community engagement monitoring across platforms: Also known as social listening, you can use a tool like Reo.dev to monitor conversations across tools like HackerNews, Reddit, Dev.to, Product Hunt, LinkedIn, Stack Exchange, and open source communities on Slack. There are more niche tools for specific platforms like Gummysearch for Reddit that you can try out as well.
- Developer behavior analytics for advocacy campaigns: Reo.dev is also the complete tool that helps you understand how developers are engaging with your docs, demos, tutorials, and outreach campaigns, and open source repos. Additionally, As part of your advocacy campaign, you can also use tools like Nakora.ai’s GitHub Visibility Analyzer to see how you can improve your repo’s visibility.
Technical Tools and Platforms
- Code repository and version control systems: You can use GitHub, GitLab, or Bitbucket to help you store, manage, collaborate on and version your code.
- API testing and documentation tools: To help you design, test, validate, and document APIs for developer consumption you can use tools like Postman and Insomnia.
- Cloud platforms and deployment services: Services like AWS, Vercel, Netlify, let you build, deploy, and run applications and demos in scalable cloud environments.
- Monitoring and analytics platforms: To track performance, usage, errors, you can use tools like Grafana, Datadog, and Amplitude.
Leveraging Developer Intent Data for DevRel Success
To align community goals with the business goals, Mary Thengvall came up with the concept of DevRel Qualified Leads (DQLs). For marketing, a ‘signal’ that you might be interested could be signing up to gain access to an industry report. Since DQLs are a fairly new concept and developers don’t usually respond to traditional marketing tactics, we need to start by understanding what ‘intent signals’ look like for DevRel and how would we can go about defining them.
Developer intent signals tell you where the community is leaning, what problems they are trying to solve and where does your product fit into their workflow based on what they’re searching for, clicking on, replying to, cloning, forking, and investigating. Intent signals can roughly be classified into two categories: first-party signals and third-party signals. First-party signals stem from your product’s ecosystem while third-party signals includes everything ranging from your community conversations to job posts.
Here are the key developer intent signals that a DevRel team should ideally be tracking:
- Product usage: This shows what developers are actually doing inside your product’s ecosystem. The best way to track product usage is by tracking repo clones, SDK installs, API calls, and product trials. With a tool like Reo.dev, you can actually see which developers/companies are in your product’s ecosystem right now.
- Community engagement and social listening: Community signals such as Discord Threads, GitHub issues, Stack Overflow questions, Reddit discussions lets you know the real pain points, emerging topics, competitor mindshare, influential developers, and opportunities where you can step in to support developers.
- Content engagement: Content engagement signals such as CLI command interactions for specific documentation pages, blog interactions, tutorial completion, webinar attendance let you know what the developers care about and where they might be stuck.
Here are a couple of practical applications where these intent signals can come in handy for developer advocates:
- Prioritize speaking topics: If GitHub issues and Discord threads around certain topics spike, you know these are topics your community’s developers deeply care about, which makes it a prime topic for your webinars/speaking engagements.
- Finding the right developers for product betas: The people testing new endpoints, exploring your SDK, or consistently reading advanced docs are prime candidates to try out the beta version for new products.
- Measure long-term relationship health: Engagement consistency, activity levels, and contribution patterns give you an idea about the emerging power users in your communities. You can either look to incentivize them to guide other members of your community, or recruit their help as a champion/influencer to spread the word about your product based on these findings.
- Measuring impact of content efforts: By connecting content consumption to product actions, DevRel teams can see which resources are actually driving adoption and where the documentation or educational strategy might need to be improved.
- Providing better product feedback: By using intelligence data, you can make sure that your product recommendations are grounded in real developer behavior as opposed to assumptions.
- Create stakeholder dashboards: To better facilitate cross-functional alignment, you can use the intent data to show product, marketing, and leadership teams what’s actually happening in the community through stakeholder-specific dashboards.
You can track all these signals using Reo.dev. Additionally, since Reo.dev also lets you see what a developer-focused buying journey actually looks like:

Based on this knowledge, DevRel teams can interject at the right points to nudge the developers along the buying journey by:
- Identifying and engaging with developers in the exploration and evaluation phases, helping them out if they get stuck in the docs or onboarding flow, and relay the information back to the product/engineering team to ensure future journeys are smoother.
- As developer move deeper into the evaluation and building phase, DevRel teams can seamlessly handover hot leads to sales teams.
- For developer products, the most common adoption journey tends to be a hybrid motion, wherein it’s first adopted by the developers and as usage scales up, department/organization heads come into the picture, signing off on a paid tier based on the recommendation of the developers. In this process, these developers are also better known as internal champions of your product. By understanding which developers are deeply engaged, DevRel can nurture them into champions through educational content, case studies, how-to demo videos, facilitating smoother transitions through the buying stages.
Measuring Success in Developer Advocacy
We have talked a lot about how putting a tangible metric to measure the impact of your efforts has become the need of the hour in a time rife with budget cuts and AI takeovers. Here are a couple of metrics you can adopt for your function to start measuring success.
Key Performance Indicators (KPIs)
There’s 3 sub-categories of your DevRel function, focused on the product, content, or community. For every sub-category, according to Swyx, here are the key metrics you can track (pick 1-3 based on your specific activities):
- Community-focused: Number of active members in Slack or Discord, Number of weekly new topics in Discourse, Stack Overflow, or GitHub Discussions, number of user contributions, number of events and attendees, and number of engaged “superusers”.
- Product-focused: No. of prioritized user issues from DevRel, No. of monthly users of integrations/tooling, retention rate.
- Content-focused: Number of newsletter subscribers, YouTube subscribers, Twitter follows, workshop completions, conference/meetup appearances, and SEO domain authority. Keep the half-life of content in mind and the size of community on social channels before deciding on a platform. Twitter’s content tends to have a half-life of a few hours with 2-3 million developers on the platform, while YouTube might have 5-10 million developers surfing videos at any point in time with a half-life of months.
Qualitative Success Measures
According to Basimah Syed, a good way to figure out the right qualitative success measures is to start by asking yourself if you are building the right relationships (internally and externally).
For developer advocates, this means building strong relationships with:
- The developers they advocate for and support
- The product managers they provide usage insights to
- The R&D team building the tools
- The business partners and stakeholders with dependent business outcomes.
The best way to measure the quality of every interaction and how helpful the support/help/resource was is through NPS metrics.
ROI and Business Impact Measurement
The best way to measure DevRel’s business impact is to start by identifying the goals most relevant to business objectives, and then reverse engineer the specific DevRel activities and corresponding metrics that would help you meet those goals. Based on the developer buyer journey, these seem to be the most common metrics being tracked to measure the overall success of the developer relations program:

Here’s how these DevRel metrics can be tied to real revenue-linked metrics:
Compensation and Job Market
Here are a couple of factors that tend to influence a developer advocate’s compensation in the current job market:
- Job title/Experience level: Years of experience and job title will determine what you can handle on the job. The closer you get to strategizing and managing teams, the higher your compensation tends to be. However, it’s understandable that management might not be the best move for a lot of developer advocates, which is why experience level, even at the individual contributor level also influences the compensation you can demand, making sure that there are multiple career paths for you to explore.

Based on the years you’ve accumulated in the workforce, you can expect to earn $210K/year with 15+ years of experience, while the compensation of people starting off in the space might hover around $98K.

- Location: Geography also seems to play an important role in deciding compensation, with Silicon Valley taking the lead with an average compensation of $211K.

- Individual skills: It’s also noted that people with prior software development experience tend to have 26.3% higher median salaries than compared to those without software development backgrounds, making it a natural career progression opportunity for developers. Driving awareness and adoption of a company’s products/services followed by nurturing developer communities via events and content marketing seems to be a major function in this division, so the more you can contribute to the bottomline through these activities, the higher compensation you can demand.
- Company size: Larger company sizes tend to have a higher ability to pay developer advocates more handsomely, which is also evident from the Developer Relations Compensation report’s findings:

- Industry: Cloud infrastructure tends to be the industry that’s considered as the most lucrative for developer advocates, with a median salary of $218K, with Fintech taking the second place with a median salary of $205K.

Challenges and Solutions in Developer Advocacy
It’s not all sunshine and rainbows tho. As with any other role, a developer advocate role brings its own set of difficulties and struggles with it.
Juggling Responsibilities
A developer advocate on a good day might be a technical writer, video creator, a designer, a live streamer and more. According to James Quick, there tend to be a lot of complementary skillsets and responsibilities at play that can be extremely difficult to juggle.
This tends to be especially true for smaller companies who are looking for one person to take on a lot of those responsibilities. With bigger companies, you might have the option of specializing in an area, but you still might have your head barely above the water.
To ensure you don’t end up biting more than you can chew, it’s important to understand when to say “no” to projects, plans, and people. According to Mary Thengvall, a clearly defined team mission can come in handy for you, since each new request coming in would get evaluated against the mission and goals. This makes it easier to prioritize certain tasks by tying it to a “North Star”, and it makes it easier for your colleagues to understand what activities actually fall under your purview.
Balancing the Interest of the Community and the Business
As a developer advocate, you’re supposed to have the best interests of the business front-and-center. At the same time, you’re also supposed to have the best interests of the community as a driving factor. This can get tricky at times, especially when your company makes a decision you don’t fully endorse, and now you need to come to terms with said decision and also bring the community on board. This makes you the sounding board for the developer community’s tough feedback, which can be tough to digest at times.
You can’t always end up with a win-win situation. But what you can do is try to gain more influence over the product releases and communicate the feedback clearly to the stakeholders. You might not always have a say on what goes out as the next product release, so the next best thing is to maintain a balance of professional responses in the event of disagreements or surprises and continue to relay the valuable feedback from the community to the stakeholders.
Managing Burnout and Work-life Balance
Developer advocacy might look fun from the outside, wherein you get to talk about technology, meet a lot of cool people, share knowledge, and represent the products you believe in. But the increased visibility tends to come at a cost.
Since the work is public, it’s also open to scrutiny from strangers. While negative feedback can give you valuable information about the type of content your audience really wants from you, a lot of it tends to come from trolls. Trolls who would hit you with random, unsolicited mean “feedback”. While it might be tempting to give them a piece of your minds, you’re expected to stay upbeat, helpful, and kind in all situations, since you aren’t just representing yourself in public anymore. The emotional toll this job can take on you isn’t really brought up when talking about developer advocacy, but that shouldn’t be the case.
Traveling for work is usually glamorized, but it tends to affect productivity, according to Rizel. Being “on” all the time between speaking engagements, conferences, delivering reports back to stakeholders, and hosting special events can be pretty draining. Building personal relationships also becomes more difficult given how often developer advocates are on the road, and how tired they tend to be when they get back home.
What’s the solution? Find people you know and trust on the road, building friendships with other DevRel professionals, sailing in the same boat. Forming a closely-knit support group can work wonders when you’re experiencing a hard time juggling all of it together. Finally, given how closely your work is tied to your identity, it is absolutely crucial that you build the right boundaries to prevent your work from taking over your whole life.
Uncertainty around DevRel’s Place in the Organization
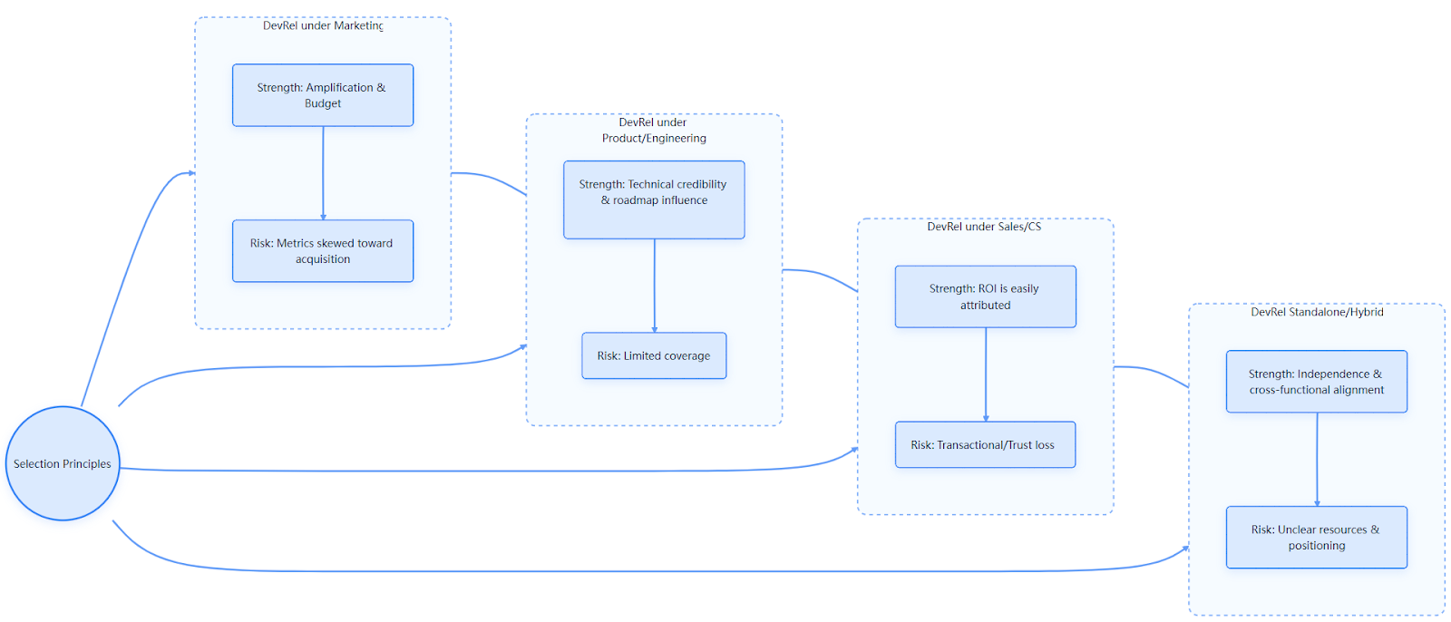
Where does DevRel fit in? Is it a part of marketing? Engineering? Sales? Customer Success? Or does it stand alone as a department?
This is a question that still doesn’t have a fixed answer. According to Jimmy Song, depending on a company’s goals and culture, DevRel can fit under engineering/product, marketing, customer success/sales, or stand as its own function. However, each placement comes with its own set of pros and cons:

According to Jimmy Song, organizational placement doesn’t matter as much as cross-functional alignment. So, irrespective of where DevRel sits in your company, you should be collaborating with product, marketing, engineering, and support divisions.
Having said that, this uncertainty tends to make business stakeholders rely on traditional metrics to measure the impact of this function. But, if the function’s goals are tied too directly to sales quotas, it would end up undermining the trust and educational nature of the role.
To navigate this complexity, Mary Thengvall suggests finding a middle ground. Pick the traditional metrics that you can use to illustrate your value. For the rest, you can pick up similar concepts that you can use to help others understand your unique viewpoint. For instance, she came up with DevRel qualified leads, a spinoff of MQLs (Marketing Qualified Leads) to showcase the connections the DevRel teams makes between community members and the company.
The Future of Developer Advocacy
In 2018, a lot of DevRel teams were building on instinct. They would run programs that felt valuable, created content that helped people, showed up in conferences and meetups where developers were gathering.
The popularity of the role really took off during the pandemic. While in-person events were off-limits, developer advocates quickly pivoted to online events, and got really good at connecting with developers in this new space. This time period saw various YouTube channels, Discord servers, async developer surveys, regional community calls pop up, making it more inclusive. This period also saw a huge inflation in DevRel budgets, where “growth-at-all-costs” became the objective. This meant they started flinging more stuff on the fall to see what stuck. However, in the post-pandemic years, as the budgets kept getting tighter, DevRel teams had to shift from intuition to intention. Forced to “do more with less”, companies had to take a hard look at the departments they had built up, often without fully understanding why a DevRel team was needed in the first place.

This meant that companies needed to have a more honest conversation about the value this division brought to their company and figuring out a way to measure its success and tie it to the overall revenue goals of the company. That conversation has become the need of the hour with AI introducing new possibilities for automation and outsourcing the more manual elements of the role.
Rise of Niche Communities
According to Daniel Bryant, community-led growth will become more mainstream down the line as a natural evolution of product-led growth. In addition to the increased value of building your own community, with the broader social media fatigue, there has been a noted shift of product conversations from the larger social media channels to smaller private groups/communities, which makes metrics like Thengvall’s DevRel Qualified Leads all the more important to measure success.
For Devtools, the realization that traditional SDRs might not be technical enough to address questions from a developer-focused audience has been looming for some time. With the rise of technical SDRs (or product advocates, as Hank Taylor liked to call them), clarifying “DevRel influenced pipeline” for the non-technical stakeholders would probably get easier, with a closer correlation with the buyer journey and the sales funnel.
The Evolving Role of AI
AI-based coding tools have become fairly mainstream today, and while the time it takes to build a product might have reduced, the best-in-class tools still need top-notch developer experience to win adoption. This means contextual human-driven support, seamless onboarding, and faster time-to-value (TTV) will matter the most. AI-powered automation might be a good way to handle more strictly defined common asks, but automating the human layer might break the trust of the developers.
The definition of “developer” will also become a lot broader in the coming days, bringing in non-traditional roles under this umbrella, courtesy of low-code and AI assisted tools. This means your documentation, onboarding, and community communication strategies would need to evolve accordingly wherein you’d be expected to engage in more accessible language and simplify complex concepts. The gaping security flaws in vibe-coding tools being uncovered lately would end up making customer support a pivotal component of DevTools going forward, which means you might start seeing more and more DevRel functions take on “sales engineering” as a primary role.
Where would GenAI tools be the most beneficial for developer advocates? According to the DevRel Survey Report, content generation, including text and audio transcription, code completion and enhancements seem to be the most popular use cases. Some of them have also started using it to analyze developer community feedback and manage developer support with chatbots for FAQs. This should give you a list of items you can look to take off your plate to allow you to focus more on building relationships, since that will continue to take precedence.

The tooling space has picked up a pace that feels impossible to track. Since developer advocates tend to be one of the first people to field questions about the latest AI developments, it’s not enough to just stay up-to-date on frameworks or models. It means they would need to have a deeper understanding of prompting. They can’t pretend to have it all figured out, when the developers themselves don’t, which means being transparent about your learning process can help you gain the trust of your audience, more so when AI-generated content is on the rise.
As a result, a large chunk of the “content creation” responsibility of developer advocates would be about learning in public, with the audience, in real-time.
Conclusion
Developer advocacy has clearly evolved into a strategic function that shapes both product and GTM success. The work is technical, creative, and community-driven all at once. When done well, it accelerates adoption, fuels champions, and turns developer trust into business momentum. If you’re building a DevRel career or scaling a DevRel team, the path is full of opportunity. Developers are becoming the most influential buyers in software. And the people who understand them will shape the next decade of growth in DevTools.
Frequently Asked Questions
What does a Developer Advocate do?
A Developer Advocate helps developers succeed with a product by creating technical content, offering hands-on support, and collecting feedback from users to improve the product. They act as a bridge between external developer communities and internal engineering and product teams.
How is a Developer Advocate different from a Developer Evangelist?
Evangelists focus on promoting adoption and convincing developers that a technology is right for them. Advocates focus more on listening, solving technical challenges, and representing developer needs back to the company.
What is DevRel (Developer Relations)?
DevRel is the function responsible for building and nurturing relationships with developer communities. It includes roles like developer advocates, evangelists, community managers, and sometimes sales engineers.
Why is Developer Advocacy important for DevTools?
Developers are the key decision-makers in most DevTool purchases. Advocacy helps reduce friction, improve onboarding, build trust, and translate developer activity into real product adoption and revenue.
What skills do you need to become a Developer Advocate?
You need baseline coding skills, excellent communication and content creation abilities, empathy for developer workflows, and a strong understanding of the software ecosystem and buyer journey.
Do you need to be a developer to work in DevRel?
Not necessarily. Developers often transition into DevRel easily due to technical skills, but technical writers, PMs, and sales engineers also move into advocacy by learning community, content, and code fundamentals.
What types of Developer Advocate roles exist?
Four main types:
- External-facing advocates who work directly with customers
- Internal advocates who improve developer experience inside the company
- Product-specific advocates focused on deep technical enablement
- Vertical-specific advocates embedded in particular industries
How do Developer Advocates measure success?
They track developer engagement with product usage signals, content performance, community growth, onboarding efficiency, and revenue influence such as product-qualified and DevRel-qualified leads.
How does DevRel contribute to revenue?
By identifying active developers early, improving activation and adoption, reducing support friction, nurturing internal champions, and accelerating expansion within organizations.
How did Developer Relations evolve over time?
It began in the OS wars as a promotional role, evolved through API ecosystems and open-source communities, and today focuses on developer experience, education, customer success, and measurable business impact.
Is Developer Advocacy a technical or marketing role?
It’s both. Depending on where DevRel sits in the organization, advocates may work closely with engineering, product, marketing, or sales — but the mission stays focused on developer success.
What does a career path in Developer Advocacy look like?
You can grow from junior advocate to senior advocate, and either move into leadership roles like DevRel Manager or Director, or specialize as a principal advocate or open-source community leader.
How can I start a career in Developer Advocacy?
Build technical depth with demo projects, contribute to open-source, create public content, participate in developer communities, and show how you improve developer experience with real feedback loops.
What tools do Developer Advocates typically use?
For content: Notion, MKDocs, Capcut
For community: Discord, Discourse, HubSpot, Orbit
For developer insights: GitHub, Stack Overflow, and developer intent platforms like Reo.dev to track usage signals and community engagement.
What is the future of Developer Relations?
DevRel is becoming more data-driven, with higher expectations to show measurable business influence. AI will automate repetitive content tasks, while human advocates will focus more on trust, friction removal, and developer success.









